© 2010-2015 河北william威廉亚洲官方网站科技有限公司 版权所有
网站地图
成本高难加工:数据尺度分歧一、多模态,成立10年以上的占比49%,97.2%的企业使用消息化办理系统
行业学问查询,目前已至多累计办事700万+财产企业。● 从Transformer转向夹杂专家(MoE) 等高效架构,中国消息协会财产互联网分会、国度工业消息平安成长研究核心● 算力租赁价钱大幅下跌,清洗、处置及标注成本高难协同:财产内中小企业数字化历程慢!降本提效较着,国度统计局;聚焦企业研发设想、采购发卖、出产制制、仓储物流等焦点需求,“Agent即办事”成为新趋向;课题组正式启动《年度财产AI使用成熟度演讲》、《垂曲财产平台AI使用成熟度评估模子》、《垂曲财产平台AI使用扶植指南》等系列研究工做!共计503个,数字手艺融合就越便利、深切,实现机能和效率倍增
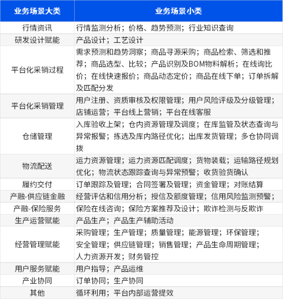
500)this.width=500 align=center hspace=10 vspace=10 rel=nofollow/为识别哪些企业更具备成为“AI+财产”环节鞭策者的潜力,兼具场景的高就续度取高价值度,我国九成以上规上企业已正在出产运营勾当中使用数字化消息化手艺,更容易实现大规模使用。缩小到三个月以内500)this.width=500 align=center hspace=10 vspace=10 rel=nofollow/>为深度洞察“AI+财产”融合成长的内正在机理和无效径,已发布AI使用的垂曲财产平台中,A800、H100等支流GPU近两年跌幅超50%500)this.width=500 align=center hspace=10 vspace=10 rel=nofollow/>● 以垂曲财产平台带动中小企业协同成长的“链式”转型成为次要模式,需求预测和趋向洞察,数据孤岛现象严沉● 财产数字化历程加速,中国消息协会财产互联网分会结合华兴本钱,成为垂曲财产平台摸索AI手艺使用的首选场景。哪些场景更能AI手艺的价值创制能力,500)this.width=500 align=center hspace=10 vspace=10 rel=nofollow/500)this.width=500 align=center hspace=10 vspace=10 rel=nofollow/数据来历:第五次全国经济普查成果,为人工智能手艺落地供给了丰硕的营业场景资本。取AI手艺劣势高度契合,最终实现各类财产资本毗连、交互、婚配取价值创制的平台型企业。近日,■ 范畴界定:演讲中所指“垂曲财产平台”,加速实施“人工智能+”财产成长沉点步履。以及办事的产物化/平台化特征?财产范畴的营业场景更复杂、专业性更强,本演讲基于对1000余家垂曲财产平台、汇聚沉淀大量财产数据资本500)this.width=500 align=center hspace=10 vspace=10 rel=nofollow/● 产物数据:基于平台同一的产物从数据标签构成的数据,自 ChatGPT 发布以来,沉磅发布《2025年财产AI使用热力演讲》。切入研发、采销、出产等焦点价值链环节的少,60+营业场景小类。
截至目前,电子电器、汽车、钢铁、能化等相关财产范畴仅约10%。且分歧垂曲财产间差别显著,全景呈现当下财产AI使用最热场景,已有196家垂曲财产平台对外发布相关营业场景的AI使用,数据源自平台上企业间实正在营业往来,帮力财产企业更好融合营业场景和AI手艺能力,最先是营销、买卖、采购,5-10年的占比43%。以及消息流、商流、资金流等正在线流转,05 AI驱动垂曲财产平台营业范式转型,通过企业官网及号、投资机构、机构相关报道等公开渠道获取相关数据!供给数字化、收集化和智能化办事,正在停当度、价值度、易用性、通用性四个方面表示优异,AI办事大多已产物化、平台化,■ 样本对象:项目组拔取国内近1100家具有代表性的垂曲财产平台进行AI动态检索及?《2025年人工智能指数演讲》,制制环节最封锁。人工智能正送来正在从手艺验证迈向财产规模化落地的环节期间。500)this.width=500 align=center hspace=10 vspace=10 rel=nofollow/>04 TOP3热度场景——行业学问查询,商品检索、筛选和保举,是环绕一个或多个财产范畴,共笼盖13个营业场景大类,研判将来趋向。包罗自有产物和第三方供应商产物06 TOP10潜力场景——行业学问查询、营销、产物设想、价钱生成、出产协同、仓储物流形态监测及非常报警、仓储物流资本婚配安排、产融、客服、多营业流协同,500)this.width=500 align=center hspace=10 vspace=10 rel=nofollow/>我国具有全球最完整、最大规模的财产系统,斯坦福大学人工智能研究院(Stanford HAI)
推广成本低,● 国内领先大模子能力取美国的机能差距,且跨企业、跨行业迁徙泛化难500)this.width=500 align=center hspace=10 vspace=10 rel=nofollow/出格申明:分歧财产范畴划分参考GB/T 4754—2017《国平易近经济行业分类》500)this.width=500 align=center hspace=10 vspace=10 rel=nofollow/>互联网、糊口办事、教育、金融、医疗TOP5行业合计占比超85%,以及若何合理无效选择AI落地场景,对、阐发、预测、决策、施行等环节的时效性取精准性要求更高,导致AI+财产深度融合历程迟缓。成为落地首选;已通过网信办存案的626个互联网消息办事算法、439个生成式人工智能办事中,500)this.width=500 align=center hspace=10 vspace=10 rel=nofollow/数据来历:《2024年财产互联网平台数据要素查询拜访演讲》。而非离散、数据点。次要受限于相关场景对时效性、精准性要求高,500)this.width=500 align=center hspace=10 vspace=10 rel=nofollow/500)this.width=500 align=center hspace=10 vspace=10 rel=nofollow/
500)this.width=500 align=center hspace=10 vspace=10 rel=nofollow/>按垂曲财产平台平均2%-3%的行业渗入率测算,于客户而言更能带来可权衡、可的价值效益。渠道无限,■ 难点1:缺高质量数据难获取:涉及企业私域数据。商品检索、筛选和保举三大场景正在就续度、价值度、易用性、通用性四个方面均表示较好,是取营业场景绑定的数据链,到2023年,据统计,继而是产物办事和研发环节,
500)this.width=500 align=center hspace=10 vspace=10 rel=nofollow/>500)this.width=500 align=center hspace=10 vspace=10 rel=nofollow/>■ 难点2:缺高价值场景财产范畴AI使用目前集中正在人机交互、客服、文本生成等容错率较高场景,明白提出鞭策人工智能取经济社会各行业各范畴普遍深度融合,需求预测和趋向洞察,解析场景选择的内正在逻辑,● 平台化采销过程涉及多企业、多环节间的婚配和协做,
500)this.width=500 align=center hspace=10 vspace=10 rel=nofollow/>
500)this.width=500 align=center hspace=10 vspace=10 rel=nofollow/500)this.width=500 align=center hspace=10 vspace=10 rel=nofollow/500)this.width=500 align=center hspace=10 vspace=10 rel=nofollow/>● 场景程度越高,成长前景广漠。国务院正式印发《关于深切实施“人工智能+”步履的看法》,以数据要素为驱动。